【签约】恒强电路PCB下单系统由百新谷软件签约制作
非常感谢恒强电路对百新谷网络的信任与支持,把Pcb下单系统任务交给百新谷网络来完成。网站类型为自适应、定制设计、在线计价系统。

一、恒强电路基本信息
公司名称:深圳市恒强电路有限公司
成立日期:2017-07-07
企业地址:深圳市宝安区西乡街道西乡大道华源商务中心第2、3、4、5、6、7楼五楼502号
注册资本:50万元人民币
联系电话:15818665939
二、公司简介
深圳市恒强电路有限公司是一家致力于高精密单、双面及多层印制电路板、金属基板生产的高新技术企业。公司拥有现代化的欧、美、日、德进口的专业生产设备和检测设备。严格按照现代化企业制度的管理规范运作,组建了一批专业从事PCB的生产制造团队,卓越的品质来自卓越的管理团队,相信我司能为您提供优质、快捷及个性化的OEM/ODM增值服务。

公司生产的高精密度电路板,广泛用于电脑、通讯、工业控制、汽车等消费电子、航空航天、生物医疗等高科技领域。公司产品质量参照IPC标准,先后并通过UL安全认证、ISO/TS16949 汽车行业质量管理体系等。产品远销美国、欧洲、日本、马来西亚、新家坡、香港、台湾等国家和地区。
作为一家有抱负和强烈社会责任感的企业,公司秉承“致力于成为PCB行业中最优秀、最可靠供应商”的经营理念,并以此理念,我们承诺持续改进、追求卓越,力创共同实现客户的产品构想而不懈努力!
三、应用领域

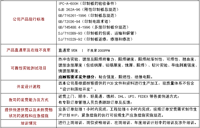
四、公司详细参考资料

